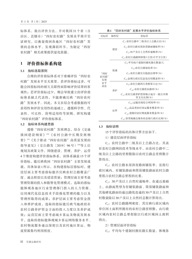
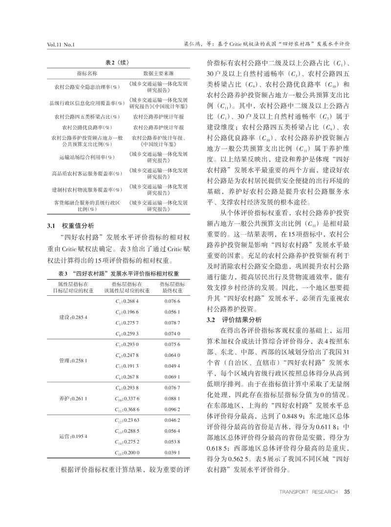
1
科研成果
/col/col20/index.html
学术论文
/col/col148/index.html
2025年
/col/col460/index.html
首页
>
科研成果
>
学术论文
>
2025年
基于Critic赋权法的我国“四好农村路”发展水平评价
发布日期: 2025-06-09
分享:
分享到:
QQ空间
豆瓣网
关闭
打印
上一篇:
下一篇: